江苏高等教育网
Jiangsu Higher Education Network
主办:江苏省高等教育学会
协办:南京信息工程大学 / 苏州工业园区服务外包学院
网站首页
高教学会
学会简介
现任领导
学会动态
联系我们
高教信息
通知公告
高教时空
学术课题
专题荟萃
高校看台
高校新闻
院系聚焦
知识竞赛
竞赛通知
动态博览
考生入口
管理员入口
会员服务
分支机构
会员单位
风采展示
资料下载
通知公告
高教时空
学术课题
当前位置:
首页
高教信息
学术课题
正文
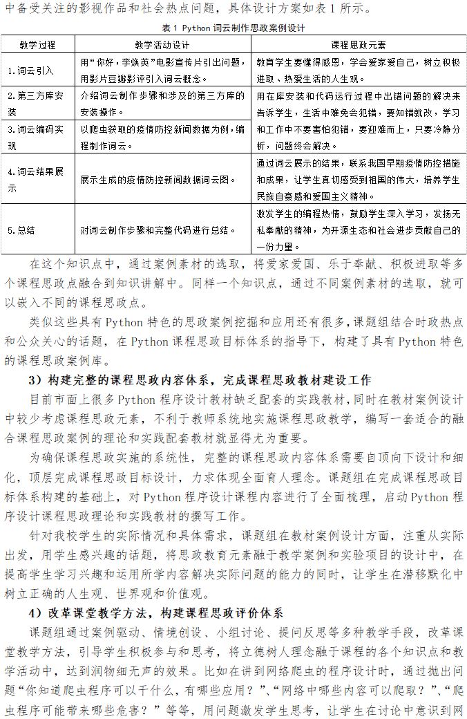
“四维一中心”课程思政建设体系探索与实践——以Python程序设计为例
来源:
江苏省高等学校教学管理研究会教材管理工作委员会(淮阴工学院)
作者:周蕾、陈伯伦
发布:
2023-12-31 11:35
分享:
联系地址:北京西路15号(210024) || 联系电话:025-83300736 ||
苏ICP备14027130号-1
主办单位:江苏省高等教育学会
苏公网安备 32010602010156号